728x90





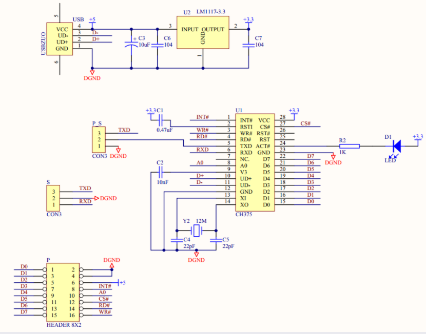
아두이노 우노에서 softwareserial를 이용하여 ch376s 모듈을 제어합니다.
/*------------------------------------------------------------------------------------------------------------------
* Author: György Kovács |
* Created: 28 Mar 2019 |
* Description: Basic usage of CH376 with software serial |
* Thanks for the idea to Scott C , https://arduinobasics.blogspot.com/2015/05/ch376s-usb-readwrite-module.html |
*------------------------------------------------------------------------------------------------------------------
*/
#include <Ch376msc.h>
#include <SoftwareSerial.h>
//Important! First create a soft serial object, after create a Ch376 object
SoftwareSerial mySerial(3, 2); // 2, 3); // RX, TX pins on arduino
//..............................................................................................................................
Ch376msc flashDrive(mySerial); // Ch376 object with software serial
//..............................................................................................................................
// buffer for reading
char adatBuffer[255];// max length 255 = 254 char + 1 NULL character
//..............................................................................................................................
// strings for writing to file
char adat[]="Vivamus nec nisl molestie, blandit diam vel, varius mi. Fusce luctus cursus sapien in vulputate.\n";
char adat2[] = "Lorem ipsum dolor sit amet, consectetur adipiscing elit. Duis efficitur ac est eu pharetra. \n";
//..............................................................................................................................
unsigned long totSect = 0;
unsigned long freeSect = 0;
byte percentg = 0;
byte tmpCommand; //used to store data coming from serial port
boolean readMore;
static char helpString[]= {"h:Print this help\n\n1:Create\n2:Append\n3:Read\n4:Read date/time\n"
"5:Modify date/time\n6:Delete\n7:List dir\n8:Print free space"
"\n9:Open/Create folder(s)/subfolder(s)"};
void setup() {
Serial.begin(115200);
mySerial.begin(9600);// Important! First initialize soft serial object and after Ch376
flashDrive.init();
printInfo(helpString);
}
void loop() {
if(flashDrive.checkIntMessage()){
if(flashDrive.getDeviceStatus()){
Serial.println(F("Flash drive attached!"));
} else {
Serial.println(F("Flash drive detached!"));
}
}
if(Serial.available()){
tmpCommand = Serial.read(); //read incoming bytes from the serial monitor
if(((tmpCommand > 48)&&(tmpCommand < 58)) && !flashDrive.driveReady()){ // if the data is ASCII 1 - 9 and no flash drive are attached
printInfo("Attach flash drive first!");
tmpCommand = 10; // change the command byte
}
switch (tmpCommand) {
case 49: //1
printInfo("COMMAND1: Create and write data to file : TEST1.TXT"); // Create a file called TEST1.TXT
flashDrive.setFileName("TEST1.TXT"); //set the file name
flashDrive.openFile(); //open the file
for(int a = 0; a < 20; a++){ //write text from string(adat) to flash drive 20 times
flashDrive.writeFile(adat, strlen(adat)); //string, string length
}
flashDrive.closeFile(); //at the end, close the file
printInfo("Done!");
break;
//*****************************************************************************************************************************************************
case 50: //2
printInfo("COMMAND2: Append data to file: TEST1.TXT"); // Append data to the end of the file.
flashDrive.setFileName("TEST1.TXT"); //set the file name
if(flashDrive.openFile() == ANSW_USB_INT_SUCCESS){ //open the file
flashDrive.moveCursor(CURSOREND); //if the file exist, move the "virtual" cursor at end of the file, with CURSORBEGIN we actually rewrite our old file
//flashDrive.moveCursor(flashDrive.getFileSize()); // is almost the same as CURSOREND, because we put our cursor at end of the file
}
for(int a = 0; a < 20; a++){ //write text from string(adat) to flash drive 20 times
if(flashDrive.getFreeSectors()){ //check the free space on the drive
flashDrive.writeFile(adat2, strlen(adat2)); //string, string length
} else {
printInfo("Disk full");
}
}
flashDrive.closeFile(); //at the end, close the file
printInfo("Done!");
break;
//*****************************************************************************************************************************************************
case 51: //3
printInfo("COMMAND3: Read File: TEST1.TXT"); // Read the contents of this file on the USB disk, and display contents in the Serial Monitor
flashDrive.setFileName("TEST1.TXT"); //set the file name
flashDrive.openFile(); //open the file
readMore = true;
//read data from flash drive until we reach EOF
while(readMore){ // our temporary buffer where we read data from flash drive and the size of that buffer
readMore = flashDrive.readFile(adatBuffer, sizeof(adatBuffer));
Serial.print(adatBuffer); //print the contents of the temporary buffer
}
flashDrive.closeFile(); //at the end, close the file
printInfo("Done!");
break;
//*****************************************************************************************************************************************************
case 52: //4
printInfo("COMMAND4: Read File date/time: TEST1.TXT"); // Read the date and time of file, default 2004.01.01 - 00:00:00
flashDrive.setFileName("TEST1.TXT"); //set the file name
flashDrive.openFile(); //open the file
//print informations about the file
Serial.println(flashDrive.getFileName());
Serial.print(flashDrive.getYear());
Serial.print("y\t");
Serial.print(flashDrive.getMonth());
Serial.print("m\t");
Serial.print(flashDrive.getDay());
Serial.print("d\t");
Serial.print(flashDrive.getHour());
Serial.print("h\t");
Serial.print(flashDrive.getMinute());
Serial.print("m\t");
Serial.print(flashDrive.getSecond());
Serial.println('s');
flashDrive.closeFile(); //at the end, close the file
printInfo("Done!");
break;
//*****************************************************************************************************************************************************
case 53: //5
printInfo("COMMAND5: Modify File date/time: TEST1.TXT"); // Modify the file date/time and save
flashDrive.setFileName("TEST1.TXT"); //set the file name
flashDrive.openFile(); //open the file
flashDrive.setYear(2019);
flashDrive.setMonth(12);
flashDrive.setDay(19);
flashDrive.setHour(03);
flashDrive.setMinute(38);
flashDrive.setSecond(42);
flashDrive.saveFileAttrb(); //save the changed data
flashDrive.closeFile(); //and yes again, close the file after when you don`t use it
printInfo("Done!");
break;
//*****************************************************************************************************************************************************
case 54: //6
printInfo("COMMAND6: Delete File: TEST1.TXT"); // Delete the file named TEST1.TXT
flashDrive.setFileName("TEST1.TXT"); //set the file name
flashDrive.deleteFile(); //delete file
printInfo("Done!");
break;
//*****************************************************************************************************************************************************
case 55: //7
printInfo("COMMAND7: List directory"); //Print all file names in the current directory
while(flashDrive.listDir()){ // reading next file
if(flashDrive.getFileAttrb() == CH376_ATTR_DIRECTORY){//directory
Serial.print('/');
Serial.println(flashDrive.getFileName()); // get the actual file name
} else {
Serial.print(flashDrive.getFileName()); // get the actual file name
Serial.print(" : ");
Serial.print(flashDrive.getFileSize()); // get the actual file size in bytes
Serial.print(" >>>\t");
Serial.println(flashDrive.getFileSizeStr()); // get the actual file size in formatted string
}
}
printInfo("Done!");
break;
//*****************************************************************************************************************************************************
case 56: //8
totSect = flashDrive.getTotalSectors(); // get the total sector number
freeSect = flashDrive.getFreeSectors(); // get the available sector number
percentg = map(freeSect,totSect,0,0,100); // convert it to percentage (0-100)
Serial.print("Disk size in bytes: ");
/*if the sector number is more than 8388607 (8388607 * 512 = 4294966784 byte = 4Gb (fits in a 32bit variable) )
e.g. 8388608 * 512 = 4294967296 byte (32bit variable overflows) */
if(totSect > 8388607){
Serial.print(">4Gb");
} else {
Serial.print(totSect * SECTORSIZE);
}
Serial.print("\tFree space in bytes: ");
if(freeSect > 8388607){
Serial.print(">4Gb");
} else {
Serial.print(freeSect * SECTORSIZE);
}
Serial.print(F("\tDisk usage :"));
Serial.print(percentg);
Serial.print(F("%"));
switch (flashDrive.getFileSystem()) { //1-FAT12, 2-FAT16, 3-FAT32
case 1:
Serial.println(F("\tFAT12 partition"));
break;
case 2:
Serial.println(F("\tFAT16 partition"));
break;
case 3:
Serial.println(F("\tFAT32 partition"));
break;
default:
Serial.println(F("\tNo valid partition"));
break;
}
break;
//*****************************************************************************************************************************************************
case 57: //9
switch(flashDrive.cd("/DIR1/DIR2/DIR3",1)){
case CH376_ERR_LONGFILENAME: //0x01
Serial.println(F("Directory name is too long"));
break;
case ANSW_USB_INT_SUCCESS: //0x14
Serial.println(F("Directory created successfully"));
break;
case ANSW_ERR_OPEN_DIR: //0x41
Serial.println(F("Directory opened successfully"));
break;
case ANSW_ERR_MISS_FILE: //0x42
Serial.println(F("Directory doesn't exist"));
break;
case ANSW_ERR_FOUND_NAME: //0x43
Serial.println(F("File exist with the given name"));
break;
default:
break;
}
break;
//*****************************************************************************************************************************************************
case 104: //h
printInfo(helpString);
break;
default:
break;
}//end switch
}//endif serial available
}//end loop
//Print information
void printInfo(const char info[]){
int infoLength = strlen(info);
if(infoLength > 40){
infoLength = 40;
}
Serial.print(F("\n\n"));
for(int a = 0; a < infoLength; a++){
Serial.print('*');
}
Serial.println();
Serial.println(info);
for(int a = 0; a < infoLength; a++){
Serial.print('*');
}
Serial.print(F("\n\n"));
}
아래 처럼 USB 디스크를 삽입하면 Flash drive attached! 디버그문이 나와야 정상적으로 usb disk를 인식한 겁니다.


아두이노 메가 와 CH376S 모듈간 연결시에는 HardwareSerial을 이용하면 됩니다.

/*------------------------------------------------------------------------------------------------------------------
* Author: György Kovács |
* Created: 28 Mar 2019 |
* Description: Basic usage of CH376 with hardware serial |
* Thanks for the idea to Scott C , https://arduinobasics.blogspot.com/2015/05/ch376s-usb-readwrite-module.html |
*------------------------------------------------------------------------------------------------------------------
*/
#include <Ch376msc.h>
//..............................................................................................................................
// Leave the default jumper settings for the baud rate (9600) on the CH376, the library will set it up the chosen speed(HW serial only)
Ch376msc flashDrive(Serial3, 9600); // Ch376 object with hardware Serial1 on arduino mega baudrate: 9600, 19200, 57600, 115200
//..............................................................................................................................
// buffer for reading
char adatBuffer[255];// max length 255 = 254 char + 1 NULL character
//..............................................................................................................................
// strings for writing to file
char adat[]="Vivamus nec nisl molestie, blandit diam vel, varius mi. Fusce luctus cursus sapien in vulputate.\n";
char adat2[] = "Lorem ipsum dolor sit amet, consectetur adipiscing elit. Duis efficitur ac est eu pharetra. \n";
//..............................................................................................................................
unsigned long totSect = 0;
unsigned long freeSect = 0;
byte percentg = 0;
byte tmpCommand; //used to store data coming from serial port
boolean readMore;
static char helpString[]= {"h:Print this help\n\n1:Create\n2:Append\n3:Read\n4:Read date/time\n"
"5:Modify date/time\n6:Delete\n7:List dir\n8:Print free space"
"\n9:Open/Create folder(s)/subfolder(s)"};
void setup() {
Serial.begin(115200);
flashDrive.init();
printInfo(helpString);
}
void loop() {
if(flashDrive.checkIntMessage()){
if(flashDrive.getDeviceStatus()){
Serial.println(F("Flash drive attached!"));
} else {
Serial.println(F("Flash drive detached!"));
}
}
if(Serial.available()){
tmpCommand = Serial.read(); //read incoming bytes from the serial monitor
if(((tmpCommand > 48)&&(tmpCommand < 58)) && !flashDrive.driveReady()){ // if the data is ASCII 1 - 9 and no flash drive are attached
printInfo("Attach flash drive first!");
tmpCommand = 10; // change the command byte
}
switch (tmpCommand) {
case 49: //1
printInfo("COMMAND1: Create and write data to file : TEST1.TXT"); // Create a file called TEST1.TXT
flashDrive.setFileName("TEST1.TXT"); //set the file name
flashDrive.openFile(); //open the file
for(int a = 0; a < 20; a++){ //write text from string(adat) to flash drive 20 times
flashDrive.writeFile(adat, strlen(adat)); //string, string length
}
flashDrive.closeFile(); //at the end, close the file
printInfo("Done!");
break;
//*****************************************************************************************************************************************************
case 50: //2
printInfo("COMMAND2: Append data to file: TEST1.TXT"); // Append data to the end of the file.
flashDrive.setFileName("TEST1.TXT"); //set the file name
if(flashDrive.openFile() == ANSW_USB_INT_SUCCESS){ //open the file
flashDrive.moveCursor(CURSOREND); //if the file exist, move the "virtual" cursor at end of the file, with CURSORBEGIN we actually rewrite our old file
//flashDrive.moveCursor(flashDrive.getFileSize()); // is almost the same as CURSOREND, because we put our cursor at end of the file
}
for(int a = 0; a < 20; a++){ //write text from string(adat) to flash drive 20 times
if(flashDrive.getFreeSectors()){ //check the free space on the drive
flashDrive.writeFile(adat2, strlen(adat2)); //string, string length
} else {
printInfo("Disk full");
}
}
flashDrive.closeFile(); //at the end, close the file
printInfo("Done!");
break;
//*****************************************************************************************************************************************************
case 51: //3
printInfo("COMMAND3: Read File: TEST1.TXT"); // Read the contents of this file on the USB disk, and display contents in the Serial Monitor
flashDrive.setFileName("TEST1.TXT"); //set the file name
flashDrive.openFile(); //open the file
readMore = true;
//read data from flash drive until we reach EOF
while(readMore){ // our temporary buffer where we read data from flash drive and the size of that buffer
readMore = flashDrive.readFile(adatBuffer, sizeof(adatBuffer));
Serial.print(adatBuffer); //print the contents of the temporary buffer
}
flashDrive.closeFile(); //at the end, close the file
printInfo("Done!");
break;
//*****************************************************************************************************************************************************
case 52: //4
printInfo("COMMAND4: Read File date/time: TEST1.TXT"); // Read the date and time of file, default 2004.01.01 - 00:00:00
flashDrive.setFileName("TEST1.TXT"); //set the file name
flashDrive.openFile(); //open the file
//print informations about the file
Serial.println(flashDrive.getFileName());
Serial.print(flashDrive.getYear());
Serial.print("y\t");
Serial.print(flashDrive.getMonth());
Serial.print("m\t");
Serial.print(flashDrive.getDay());
Serial.print("d\t");
Serial.print(flashDrive.getHour());
Serial.print("h\t");
Serial.print(flashDrive.getMinute());
Serial.print("m\t");
Serial.print(flashDrive.getSecond());
Serial.println('s');
flashDrive.closeFile(); //at the end, close the file
printInfo("Done!");
break;
//*****************************************************************************************************************************************************
case 53: //5
printInfo("COMMAND5: Modify File date/time: TEST1.TXT"); // Modify the file date/time and save
flashDrive.setFileName("TEST1.TXT"); //set the file name
flashDrive.openFile(); //open the file
flashDrive.setYear(2019);
flashDrive.setMonth(12);
flashDrive.setDay(19);
flashDrive.setHour(03);
flashDrive.setMinute(38);
flashDrive.setSecond(42);
flashDrive.saveFileAttrb(); //save the changed data
flashDrive.closeFile(); //and yes again, close the file after when you don`t use it
printInfo("Done!");
break;
//*****************************************************************************************************************************************************
case 54: //6
printInfo("COMMAND6: Delete File: TEST1.TXT"); // Delete the file named TEST1.TXT
flashDrive.setFileName("TEST1.TXT"); //set the file name
flashDrive.deleteFile(); //delete file
printInfo("Done!");
break;
//*****************************************************************************************************************************************************
case 55: //7
printInfo("COMMAND7: List directory"); //Print all file names in the current directory
while(flashDrive.listDir()){ // reading next file
if(flashDrive.getFileAttrb() == CH376_ATTR_DIRECTORY){//directory
Serial.print('/');
Serial.println(flashDrive.getFileName()); // get the actual file name
} else {
Serial.print(flashDrive.getFileName()); // get the actual file name
Serial.print(" : ");
Serial.print(flashDrive.getFileSize()); // get the actual file size in bytes
Serial.print(" >>>\t");
Serial.println(flashDrive.getFileSizeStr()); // get the actual file size in formatted string
}
}
printInfo("Done!");
break;
//*****************************************************************************************************************************************************
case 56: //8
totSect = flashDrive.getTotalSectors(); // get the total sector number
freeSect = flashDrive.getFreeSectors(); // get the available sector number
percentg = map(freeSect,totSect,0,0,100); // convert it to percentage (0-100)
Serial.print("Disk size in bytes: ");
/*if the sector number is more than 8388607 (8388607 * 512 = 4294966784 byte = 4Gb (fits in a 32bit variable) )
e.g. 8388608 * 512 = 4294967296 byte (32bit variable overflows) */
if(totSect > 8388607){
Serial.print(">4Gb");
} else {
Serial.print(totSect * SECTORSIZE);
}
Serial.print("\tFree space in bytes: ");
if(freeSect > 8388607){
Serial.print(">4Gb");
} else {
Serial.print(freeSect * SECTORSIZE);
}
Serial.print(F("\tDisk usage :"));
Serial.print(percentg);
Serial.print(F("%"));
switch (flashDrive.getFileSystem()) { //1-FAT12, 2-FAT16, 3-FAT32
case 1:
Serial.println(F("\tFAT12 partition"));
break;
case 2:
Serial.println(F("\tFAT16 partition"));
break;
case 3:
Serial.println(F("\tFAT32 partition"));
break;
default:
Serial.println(F("\tNo valid partition"));
break;
}
break;
//*****************************************************************************************************************************************************
case 57: //9
switch(flashDrive.cd("/DIR1/DIR2/DIR3",1)){
case CH376_ERR_LONGFILENAME: //0x01
Serial.println(F("Directory name is too long"));
break;
case ANSW_USB_INT_SUCCESS: //0x14
Serial.println(F("Directory created successfully"));
break;
case ANSW_ERR_OPEN_DIR: //0x41
Serial.println(F("Directory opened successfully"));
break;
case ANSW_ERR_MISS_FILE: //0x42
Serial.println(F("Directory doesn't exist"));
break;
case ANSW_ERR_FOUND_NAME: //0x43
Serial.println(F("File exist with the given name"));
break;
default:
break;
}
break;
//*****************************************************************************************************************************************************
case 104: //h
printInfo(helpString);
break;
default:
break;
}//end switch
}//endif serial available
}//end loop
//Print information
void printInfo(const char info[]){
int infoLength = strlen(info);
if(infoLength > 40){
infoLength = 40;
}
Serial.print(F("\n\n"));
for(int a = 0; a < infoLength; a++){
Serial.print('*');
}
Serial.println();
Serial.println(info);
for(int a = 0; a < infoLength; a++){
Serial.print('*');
}
Serial.print(F("\n\n"));
}
References
djuseeq/Ch376msc
Arduino library for CH376 mass storage contoller. Contribute to djuseeq/Ch376msc development by creating an account on GitHub.
github.com
'임베디드 보드 > 아두이노' 카테고리의 다른 글
| NTC 센서 4개 온도 데이터 수신 (0) | 2021.01.31 |
|---|---|
| esp8266 update ai-thinker (0) | 2020.11.29 |
| PTC 히팅 아두이노 PWM 제어 (1) | 2020.11.05 |
| 아두이노 전광판 연결 설명 (0) | 2020.11.03 |
| HM10 Arduino BLE 와 스마트폰 통신 (0) | 2020.10.08 |